Сходство диммеров и блоков защиты ламп
Блоки защиты ламп, которые плавно включают яркость ламп, я подробно описал в своих статьях про и таких блоков.
Отличие диммеров и БЗ – только в способе управления. В блоках защиты симистором управляет контроллер по программе. А программа может быть любой, вплоть до волнообразного изменения яркости. Может быть управление любым аналоговым или цифровым сигналом. Был бы спрос.
Если Вам интересно , подписывайтесь на
Согласитесь, иногда возникает потребность в регулировании яркости лампы. Ну, действительно, не всегда требуется, чтобы она светила на полную мощность. Если в вечернее время вы собрались семьёй в зальной комнате за беседой, достаточно приглушённого освещения. Зачем же включать люстру на полную мощность, гнать лишние киловатт-часы и переплачивать за расход электроэнергии. В таком случае выручает регулятор освещения, по-другому это устройство называется диммером. С его помощью можно изменять электрическую мощность лампы и тем самым регулировать яркость света. Многие мужчины, знатоки электротехники и любители радиоэлектроники, собирают диммер своими руками.
Но тут возникает вполне логичный вопрос, зачем нужен самодельный диммер, если можно пойти в магазин электротехнических товаров и купить заводское устройство? Во-первых, цена на заводской регулятор прямо скажем не маленькая. Но это ещё полбеды. Возникают иногда потребности установки диммера, например, для настольной лампы. И если вы отправитесь в магазин, то не факт, что найдёте устройство подходящих вам размеров, чтобы можно было впихнуть его в такой осветительный прибор. Так что проблема, собрать диммер в домашних условиях своими руками, всё-таки актуальна и поэтому посвятим ей данную статью.
Выполняем монтаж диммера
Для работы потребуется следующие инструменты и материалы:
- кусачки;
- паяльник;
- припой;
- канифоль;
- отрезки провода;
- изолента.
Детали куплены, инструменты и материалы подготовлены – можно приступать к сборке. Для удобства перерисовываем схему на листок. Облуживаем выводы радиоэлементов, припаиваем к ним отрезки проводов (провод можно взять любой, например, провод ПУГНП сечением 1мм2). После этого соединяем радиоэлементы между собой согласно схеме. Чтобы исключить ошибки монтажа, каждое готовое соединение зачеркиваем на перерисованной схеме.

Предлагаю посмотреть небольшое видео, в котором демонстрируется мое «творение» и его работоспособность.
- Новая статья (схема, плата, радиодетали, процесс сборки и т.д.) — Регулятор мощности на симисторе
- Кит-конструктор — регулятор мощности (диммер)
Конечно, это сжатое описание процедуры монтажа, но мне кажется, его вполне достаточно. Если у вас возникли вопросы, касающиеся сборки диммера своими руками, можете задавать их в формате комментария – можете быть уверенными: ответ поступить максимально быстро.
Напоследок отмечу: с целью повышения электробезопасности собранного устройства рекомендую подключать его в разрыв нулевого провода, идущего к лампе накаливания. Вычислить нулевой проводник можно или детектором скрытой проводки Дятел, или же простой отверткой-индикатором.
Рекомендуем:
— БЛОК ПИТАНИЯ ДЛЯ СВЕТОДИОДНЫХ ЛЕНТ
Антон Писарев (для www.moydomik.info)
Принцип работы
Диммер действует особым образом. Процесс запускается после включения системы, когда в цепь заряда поступает переменное напряжение. При наступлении положительного полупериода синусоидального напряжения по резисторам и одному диоду проходит электрический ток, дающий заряд конденсатору. Как только напряжение на этом элементе возрастёт до показателя пробоя динистера, ток начнёт течь сначала по динистеру, а затем по управляющему электроду триака.
Полная синусоида при максимальной яркости лампы и усеченная синусоида при неполной яркости
В результате прохождения тока по всем точкам цепи открывается триак. Ступенчато соединённые с ним приборы освещения подключатся к сети и подают лучи. Закрытие симистора происходит во время прохождения синусоидального напряжения через нуль. На момент открытия триака влияет показатель активного сопротивления в цепи заряда. Уменьшая или увеличивая это значение, можно замедлять или ускорять процесс открытия симистора в любой полупериод. Это ведёт к плавному изменению интенсивности подачи световых лучей.
Элементы схемы
Начнём с того, что определимся, какие элементы нам потребуются для схемы регулятора яркости освещения.
На самом деле схемы довольно простые и не потребует каких-то дефицитных деталей, с ними сможет разобраться даже не слишком опытный радиолюбитель.
- Симистор. Это триодный симметричный тиристор, по-другому его ещё называют триак (название пошло из английского языка). Представляет собой полупроводниковый прибор, который является тиристорной разновидностью. Используется для коммутирующих операций в электрических цепях на 220 В. Симистор имеет два основных силовых вывода, к которым последовательно подключается нагрузка. Когда симистор закрыт, в нём отсутствует проводимость и нагрузка получается выключенной. Как только на него подаётся отпирающий сигнал, между его электродами появляется проводимость и нагрузка включается. Его основной характеристикой является ток удержания. Пока через его электроды протекает ток, превышающий эту величину, симистор остаётся открытым.
- Динистор. Он относится к полупроводниковым приборам, является разновидностью тиристоров, и обладает двунаправленной проводимостью. Если рассмотреть принцип его работы подробнее, то динистор представляет собою два диода, которые включены навстречу друг другу. Динистор по-другому ещё называют диак.
- Диод. Это электронный элемент, который в зависимости от того, какое направление принимает электрический ток, обладает разной проводимостью. Он имеет два электрода – катод и анод. Когда к диоду прикладывают прямое напряжение, он открыт, в случае с обратным напряжением диод закрыт.
- Неполярный конденсатор. Их основное отличие от других конденсаторов заключается в том, что они могут подключаться в электрическую цепь без соблюдения полярности. В процессе эксплуатации допускается смена полярности.
- Постоянный и переменный резисторы. В электрических цепях они считаются пассивным элементом. Постоянный резистор обладает каким-то определённым сопротивлением, у переменного эта величина может изменяться. Их основное предназначение – преобразовать силу тока в напряжение или наоборот напряжение в силу тока, поглотить электрическую энергию, ограничить ток. Переменный резистор иначе ещё именуют потенциометр, у него имеется подвижный отводной контакт, так называемый движок.
- Светодиод для индикатора. Это такой полупроводниковый прибор, который имеет электронно-дырочный переход. Когда через него пропускается в прямом направлении электрический ток, он создаёт оптическое излучение.
Схема диммера на симисторе использует фазовый способ регулировки. При этом основным регулирующим элементом является симистор, от его параметров зависит мощность нагрузки, которую можно подключить к данной схеме. К примеру, если использовать симистор ВТ 12-600, то можно регулировать мощность нагрузки до 1 кВт. Если вы захотите сделать свой диммер на более мощную нагрузку, то соответственно выбирайте и симистор с большими параметрами.
Что такое ШИМ?
ШИМ — широко-полюсная модуляция. Она используется для настройки параметра свечения диодных источников света. Принцип действия генераторного устройства ШИМ состоит в выработке высокочастотного тока, рабочий параметр составляет в районе 200 Гц. Эта величина необходима для функционирования диодной ленты или лампочек.
Процесс регулировки параметра яркости освещения выполняется в результате изменения величин:
- напряжения;
- ширины плюсового сигнала;
- времени плюсового сигнала.
На выходе генераторного устройства появляется электрический импульс, однако, параметр тока, а также его частота, остаются неизменными.
Диммер своими руками
Если ваш электроприбор (в нашем случае лампочка) совместима с регулятором напряжения – можно изготовить это приспособление самостоятельно.
Что такое диммер и как он работает. Видео демонстрация.
Самый простой способ – купить в крупнейшем интернет магазине из Поднебесной, так называемый KIT набор – по 50 рублей за пучок. После монтажа деталей на плате, можно приспособить регулятор в готовый корпус от настенного выключателя. Если не помещается – крутилку (переменный резистор) можно вынести отдельно от платы. Собственно, глядя на иллюстрацию, становится понятно, насколько простая эта схема.
Если поискать в запасниках, можно найти комплект совершенно бесплатных деталей для регулятора. Диодный мост, управляемый тиристор КУ202, и переменный резистор. Схема рассчитана на мощность до 100 Вт. Если надо подключить лампу посерьезнее – просто замените тиристор на более мощный, и установите его на небольшой рассеивающий радиатор.
На сегодняшний день все чаще можно встретить в частных домах специальные устройства для регулирования яркости освещения – диммеры. Они могут использоваться для многих видов ламп, подключающихся к фазному питающему проводу. Обычно используется галогенный тип ламп, который имеет некоторые преимущества перед другими осветительными источниками.
Обычно в домашних условиях диммер будет использоваться как прибор для изменения нагрузки на осветительный источник. С помощью него можно регулировать уровень напряжения, а соответственно и яркость осветительного прибора. Достаточно часто используются обычные лампы накаливания в сети 220 вольт, но также постепенно приобретают популярность галогенные лампы и светодиодные источники. В зависимости от того, какой тип осветительных устройств используется в помещении, подбирается подходящий вид светорегулятора.
В сети с напряжением в 220 В. Для подобной ситуации со стандартным типом ламп накаливания необходим прибор, который будет регулировать общую нагрузку на линию. Это позволит изменять интенсивность свечения самой нити накаливания. Диммер для галогенных ламп в сети с напряжением 220 В. Для галогенных типов светильников существует отдельный вид приборов, которые позволяют регулировать яркость освещения в помещении. При подключении светорегулятора к электрической сети со стабильной нагрузкой в 220 вольт не используется дополнительных устройств.

Диммер для низковольтных осветительных устройств. При использовании галогенных ламп, которые могут быть рассчитаны на уровень напряжения от 12в до 24в, к электрической сети необходимо подключить специальный электронный трансформатор. Такое устройство позволяет обеспечить поступление к осветительному источнику ровное напряжение, а также плавно изменять интенсивность освещения, управляя источником тока. Лампы, которые рассчитаны на 12 вольт, потребляют меньше энергии. Их ставят с целью экономии, а также они имеют более продолжительный срок эксплуатации. Диммеры для 12-вольтных источников начинают пользоваться все большим спросом.
Менее распространены светорегуляторы, которые применяются для регулирования яркости светодиодных светильников и в люминесцентных лампах. Регулятор освещения для светодиодов должен оперативно изменять уровень напряжения, а также регулировать силу подачи световых потоков.
Обычно светодиодные светильники подключаются в большом количестве – точечное освещение, которое используют в Европе. Каждый светодиод имеет небольшую мощность, но для полного освещения помещения их необходимо значительное количество. Чтобы равномерно изменять их уровень освещения, необходим только соответствующий вид диммера.

Так как на сегодняшний день значительно чаще используют галогенные лампы, которые рассчитаны на 220 вольт и 12. Обычно среднестатистический потребитель предпочитает приобретать диммер для осветительных ламп в 220 вольт. Зачастую это продиктовано тем, что для него, в отличие от лампы на 12 вольт, нет необходимости дополнительно покупать электронный или обмоточный трансформатор.
Однако на практике получается так, что галогенные лампы на 12 вольт значительно мощнее, чем на 220, а также у них более длительный срок эксплуатации из-за низкой нагрузки. При сравнении источников на 12 и 220 вольт выясняется, что 12-вольтовые источники имеют свечение в 4 раза выше, а служат в 2 раза дольше. Такая большая разница в показателях зависит от спиралей в основе источника освещения, которые отличаются своими размерами. Учитывая незначительное различие в цене между собой, целесообразней использовать галогенные лампы, рассчитанные на 12 вольт, с приобретением дополнительного прибора– электронного трансформатора.
Еще важно знать 3 нюанса о спайке плат
Чтобы спаять провода и платы, нужно знать о нескольких важных нюансах работы:
- Перед началом операции, обязательно нужно подобрать хороший паяльник. Обычный, что лежит в гараже, не подойдет из-за своей мощности. Диапазон напряжения приспособления для пайки плат и проводков — 15-30 Ватт. Большую мощность использовать запрещено, иначе плата сгорит.
- Перед началом работы, плату качественно зачищаем для хорошего соединения всех элементов. Для обработки смешиваем мыло с водой, обмакиваем салфетку в раствор и тщательно протираем плату. Металл после обработки очень хорошо очищаем от мыла. Иногда на платах заметны плотные отложения – их убирают специальным составом, продающимся в магазине электротоваров. Участок зачищается до появления металлического блеска.
- Контакты на плате нужно правильно располагать. Сначала присоединяются мелкие резисторы, а затем переходим на большие детали.
Варианты подключения

Независимо от схемы подключения, для устройств всех видов, есть общее правило. Их подключение осуществляется в разрыв фазового провода цепей, питающих лампы.
Существует несколько вариантов подключения светорегуляторов:
- Упрощенная схема последовательного подключения диммера к одной или нескольким лампам. При такой схеме он может работать как выключатель и одновременно регулировать яркость искусственного света.
- Схема, включающая последовательно в одну цепь выключатель и диммер. Это позволяет установить выключатель при входе в помещение, а светорегулятор непосредственно возле кровати. Если это спальня, то не потребуется вставать, чтобы установить такое освещение, которое наиболее комфортно. При выходе из помещения можно воспользоваться выключателем для полного отключения света.
- Схема, имеющая в цепи несколько светорегуляторов, расположенных в разных местах помещения и управляющих одним источником света, например, люстрой. Для такой схемы в распределительную коробку должен подводиться провод от каждого установленного регулятора света;
Есть еще вариант подключения светорегулятора к 2 проходным выключателям, но он используется редко.
Основные функции регуляторов
Функционал современных диммеров расширяется с каждым днем
Функциональность вариаторов напрямую зависит от конструктивных особенностей устройства. Наиболее простые диммеры, которые несложно изготовить самостоятельно, применяются лишь для плавной или ступенчатой регулировки интенсивности светового потока. Практически все современные и сложные модели, в которых применены микросхемы, имеют более широкий функционал, а именно:
- тонкая настройка;
- автовыключение групп освещения в запрограммированное время (экономия электроэнергии);
- продление срока службы ламп;
- обеспечение дополнительной безопасности жилища, путем создания эффекта присутствия хозяев, который достигается заранее запрограммированным включением (выключением) освещения и изменением яркости ламп;
- дистанционное управление группами освещения, посредством пульта ДУ, приложений в смартфонах, хлопков или голосовых команд.
В создании такого светового шоу диммеры тоже участвуют
Кроме жилых комнат светорегуляторами оснащаются театральные залы, концертные площадки, цирковые арены и прочие помещения в которых требуется плавная регулировка освещенности для создания соответствующих визуальных эффектов.
Принцип работы
Диммер действует особым образом. Процесс запускается после включения системы, когда в цепь заряда поступает переменное напряжение. При наступлении положительного полупериода синусоидального напряжения по резисторам и одному диоду проходит электрический ток, дающий заряд конденсатору. Как только напряжение на этом элементе возрастёт до показателя пробоя динистера, ток начнёт течь сначала по динистеру, а затем по управляющему электроду триака.
Полная синусоида при максимальной яркости лампы и усеченная синусоида при неполной яркости
В результате прохождения тока по всем точкам цепи открывается триак. Ступенчато соединённые с ним приборы освещения подключатся к сети и подают лучи. Закрытие симистора происходит во время прохождения синусоидального напряжения через нуль. На момент открытия триака влияет показатель активного сопротивления в цепи заряда. Уменьшая или увеличивая это значение, можно замедлять или ускорять процесс открытия симистора в любой полупериод. Это ведёт к плавному изменению интенсивности подачи световых лучей.
Схема подключения
Электрическую схему разрабатывают в зависимости от типа светодиодной ленты и её длины. В самом простом варианте диммер для одноцветной светодиодной ленты включается последовательно в разрыв цепи между БП и нагрузкой. Суммарная мощность подключённых отрезков не должна превышать как мощность БП, так и диммера.
Ситуация, когда мощности диммера недостаточно для управления яркостью длинных светодиодных отрезков решается путём добавления в схему усилителя. Опираясь на предварительные расчёты, один из отрезков можно подключить напрямую к диммеру, а можно использовать 2 усилителя. 
Чтобы одновременно управлять яркостью четырёх одноцветных светодиодных лент (одинаковых или разных по цвету свечения), можно воспользоваться схемой на рисунке ниже. В данном варианте один отрезок запитан напрямую от диммера, а ещё 3 – от RGB усилителя, управляющие входы которого замкнуты между собой.
Для управления не только яркостью, но и оттенками RGB или RGBW ленты простого диммера недостаточно. Вместо него в схему устанавливают соответствующий контроллер. 
Подключение и эксплуатация диммера: что должен знать каждый?

Как установить светорегулятор
Прежде чем покупать диммер и устанавливать его вместо обычного выключателя, ознакомьтесь с важными фактами о рассматриваемом устройстве.
Многие пользователи заблуждаются, считая, что установка диммера позволит существенно уменьшить расходы на освещение. В действительности же при минимальной яркости ламп экономия вряд ли превысит 10-15%! (MISSING)Оставшуюся «лишнюю» энергию светорегулятор попросту рассеет.

Устройство диммера, предназначение клемных колодок
Подключение и эксплуатация диммеров должны проводиться с соблюдением следующих правил:
регулятор нельзя подвергать перегреву. Максимально допустимая температура воздуха в помещении — +27 градусов; величина нагрузки, подключенной к регулятору, должна быть не меньше 40 Вт. При более низких значениях отмечается существенное сокращение срока службы как осветительных приборов, так и самого регулятора; диммер можно использовать лишь в комплексе с осветительными приборами, перечисленными в техническом паспорте.
Рассматриваемые регуляторы рассчитаны на работу с определенными типами нагрузки. Так, большинство моделей диммеров можно использовать лишь для регулирования яркости свечения галогенных ламп и лампочек накаливания. Использовать же их в комплексе с люминесцентными светильниками, светодиодными лампами и большинством энергосберегающих осветительных приборов нельзя, т.к. это приведет к их очень быстрой поломке.

Принцип подключения диммера
Если нужно подключить диммер к светодиодным лампам, купите специально предназначенную для этого модель регулятора.
Предварительно обязательно уточните у сотрудника магазина, рассчитан ли приобретаемый диммер на работу в комплексе с источниками освещения вашего дома. Также удостоверьтесь, что мощность регулятора соответствует общей мощности установленных в вашем доме светильников.
1
Пять причин купить диммер
Мы можем назвать, как минимум, пять причин, оправдывающих покупку диммеров:
1. Благодаря вариатору срок службы лампы накаливания, галогенки и светодиода увеличивается в 20 раз, что очень выгодно, особенно с учетом высокой цены некоторых осветительных приборов.2. Среднесуточный расход электричества сокращается на 15-55 процентов (в зависимости от типа источника). За это диммеры ценят и в быту, и на производстве.3. Светорегуляторы позволяют выстроить дистанционную систему управления освещением жилища. Без такого регулятора нельзя построить ни один умный дом или сторожевую систему, отпугивающую злоумышленников.4. Вариатор повышает эффективность и презентабельность интерьерной подсветки. Создать что-либо интересное и оригинальное, не используя световые регуляторы, практически невозможно.5. Диммер можно использовать и как обычный выключатель. Поэтому с такими приборами легко справляются даже очень консервативные пользователи.

С помощью диммера можно менять силу свечения светодиодных ламп и ламп накаливания
Как видите, преимущества таких регуляторов более чем очевидны. Поэтому большинство современных домов оснащают не традиционными кнопочными выключателями, а диммерами. Впрочем, максимальную выгоду от покупки получают только наиболее дальновидные домовладельцы, выбравшие оптимальную модель вариатора. Поэтому нам придется изучить устройство и особенности типовых разновидностей таких приборов.
Рекомендуем
Светодиодная лампочка горит при выключенном выключателеПочему перегорают лампочки в люстреКак подключить светильники на подвесном потолке схема
Диммер схема подключения
На вопрос как подключить диммер ответить очень легко, увидев этот прибор своими глазами. По габаритным размерам он абсолютно не отличается от обычного выключателя и так же устанавливается в монтажную коробку.
Закрепляется диммер в монтажной коробке тоже с помощью специальных лапок. Как и выключатель, он подключается в разрыв осветительной цепи. Но при его подключении необходимо соблюдать полярность.

Как вместо старого выключателя установить диммер? Все очень просто. Для начала нужно демонтировать выключатель. Чтобы осуществить эту операцию, отключите напряжение в сети и с помощью индикатора убедитесь в его отсутствии. Затем снимите рамку выключателя и, вооружившись отверткой, отвинтите винты монтажных лапок.

Извлеките выключатель из коробки и отсоедините его от проводов, ослабив винты на клеммах. После этого можно приступать к установке диммера. Все вышеперечисленные операции нужно выполнить в обратном порядке, начиная с подключения диммера к проводам. Если вы не можете самостоятельно справиться с подключением, рекомендуем вам обратиться к специалистам, которые легко справятся с этой задачей.
Обычный диммер нельзя использовать для светодиодов
Электронный диммер рассчитан на определенный тип нагрузки. Он может использоваться лишь в цепях, куда подключены лампы накаливания и галогенные лампы.
Большинство современных энергосберегающих, светодиодных и люминисцентных ламп не предназначено для работы в паре с диммером. При регулировании яркости освещения с помощью диммера такие источники света быстро выходят из строя. Существуют специальные диммеры для светодиодных ламп. которые способны работать с такими лампами.
Приобрести регулятор яркости сегодня не составляет никаких проблем. Любой магазин электротехники располагает богатым выбором таких приборов. Цены на них достаточно высокие, но данные приборы очень быстро окупаются.
Покупая диммер, необходимо выяснить у продавца, способен ли прибор работать с уже установленными у вас в доме источниками освещения. Также убедитесь в том, что мощность диммера соответствует суммарной мощности ваших ламп.
Похожие материалы на сайте:
Реостат как простейший диммер
Простыми словами, диммер — это реостат переменного тока, но с более сложной конструкцией. Впервые переменный резистор был изобретен Й. Поггендорфом в XIX веке для изменения напряжения (U, В) и тока (I, А) путем увеличения / уменьшения сопротивления (R, Ом).

В зависимости от типа реостата величина R меняется плавно или ступенчато.
Для снижения яркости источника света нужно уменьшить напряжение с помощью реостата, а для этого добавляется сопротивление.
Из-за увеличения R и I устройство сильно нагревается и отдает тепло в окружающий воздух. В результате такой регулятор имеет низкий КПД и, как следствие, не используется.
Схемы регуляторов мощности для светодиодных ламп
Регулирование яркости светодиодных ламп имеет свои особенности. LED-лампы, которые можно включать в сеть 220 вольт непосредственно, вместо ламп накаливания, оснащаются дополнительными устройствами – драйверами. Их назначение – стабилизировать ток, протекающий через светодиоды, вне зависимости от колебаний напряжения в сети. Сам принцип такого регулирования противоположен задачам диммирования – если пытаться менять ток через лампу, изменяя среднее напряжение с помощью тиристоров или симисторов, драйвер будет пытаться компенсировать данное воздействие, стараясь удержать ток в заданных пределах. Лампы, оснащенные такими драйверами, относят к классу недиммируемых.
Существуют и драйверы, позволяющие производить диммирование обычным способом. Их входные цепи отслеживают среднее напряжение на входе и, соответственно, регулируют ток через светодиоды. Такие лампы стоят несколько дороже и менее распространены. Отличить диммируемый светильник от недиммируемого можно по специальному значку.
Обозначение диммируемых и недиммируемых ламп
В отдельную группу надо выделить светодиодные светильники, вместо полноценного драйвера у которых установлен токоограничивающий резистор. Такое исполнение имеют все светодиодные ленты (и некоторые другие светильники). Их особенности:
- все они поддаются диммированию;
- их нельзя включать в цепи переменного тока.
Вторая особенность обусловлена тем, что светодиоды крайне чувствительны к обратному напряжению, и во время отрицательной полуволны переменного напряжения легко выходят из строя. Поэтому приборы для регулировки их яркости в сети переменного тока строят по принципу «диммер-выпрямитель».

Включение выпрямителя после диммера
Другой вариант – запитывать светильники от источника постоянного тока (этот метод часто используется для низковольтных ламп). В этом случае средний ток регулируется методом широтно-импульсной модуляции (ШИМ).

Принцип работы широтно-импульсной модуляции
Светильник запитывается не постоянным напряжением, а импульсами равной амплитуды и частоты, но с регулируемой длительностью. От длительности зависит средний ток через светодиоды. Такие устройства обычно делают на специализированных микросхемах, а зачастую – на микроконтроллерах. Последний вариант позволяет получить неограниченные возможности регулировки и получения световых эффектов. Но несложный регулятор можно создать и на базе дешевой и распространенной микросхемы NE555 (КР1006ВИ1).

ШИМ-регулятор на NE555
Частота импульсов в данной схеме задается элементами R1, R2, C1. Ее надо выбрать в пределах от 200 Гц до нескольких килогерц, чтобы не было заметно мерцания светодиодов. Транзистор выбирается в зависимости от мощности потребителя. При применении IRF7413 диммер может управлять током нагрузки до 13 А, но потребуется теплоотвод. Напряжение используемой светодиодной ленты (или другого LED-светильника) ограничено напряжением питания NE555 и составляет 5..18 вольт.
Для наглядности видео: Сборка и тест диммер-контроллера FL5150MX
Как подключается диммер?
С этим обычно ни у кого особых сложностей не возникает. Тем более, если приобретается диммер, устанавливаемый в подрозетник вместо выключателя или последовательно с ним.
У большинства приборов такого предназначения имеется две или три клеммы для подключения к сети.
Клеммы для включения диммера в цепь осветительного прибора
Клеммы, обозначенные вертикальными стрелками или (и) буквами «L» предназначены для подключения входного напряжения питания (показаны на иллюстрации зелеными стрелками). Как уже говорилось, по существующим правилам все выключатели, и диммеры в том числе, должны ставиться в разрыв фазного провода. То есть к такой клемме должен походить фазный провод из распределительной коробки.
Входных клемм «L» может быть и две – для чего это бывает нужно – увидим чуть позднее. Но в случае простейшей коммутации подключать фазный провод можно к любой из них.
Клемма, обозначенная пиктограммой в виде волны синусоиды, пересеченной наклонной стрелкой – это выход димминированного напряжения (на рисунке выделен желтым указателем). Именно отсюда идет провод на осветительный прибор или иную нагрузку.
Некоторые диммеры сложной конструкции и расширенной функциональности могут иметь и больше клемм. В том числе – требовать и подключения нулевого провода – для обеспечения работы своей электронной схемы. Но это уже – частные случаи, с которыми следует разбираться, опираясь на приложенную к прибору инструкцию по эксплуатации.
Здесь же мы рассмотрим несколько типовых схем включения диммера с «клеммным набором», показанным выше. На схемах условно показана одна лампа накаливания, но следует правильно понимать, что это имеется в виду осветительный прибор, в которых таких ламп может быть и несколько.
Простейшая схема – диммер выполняет роль выключателя
Это – наиболее распространенный вариант подключения, не требующий никаких доработок. Диммер просто устанавливается на место обычного выключателя и сам берет на себя эту функцию.
Самая распространенная и простая схема установки диммера
При всей ее простоте важно соблюсти главное условие – не перепутать клеммы диммера. То есть на осветительный прибор должен уходить провод с клеммы диммированного напряжения
Схема с последовательно установленным выключателем
Нередко диммер устанавливают последовательно с обычным выключателем, при этом разнося их при необходимости по комнате. Такой подход обычно практикуется в спальной. Выключатель при этом устанавливается у входной двери, а регулятор света – в непосредственной близости от спального места.
Диммер включен в цепь последовательно с обычным выключателем
Входя вечером в спальную, можно на пороге комнаты зажечь свет. А вот управлять его яркостью и включением – уже не вставая с кровати. При необходимости встать ночью – диммер-выключатель тоже под рукой. И, наконец, утром, покидая спальную, на выходе несложно полностью обесточить всю эту схему. При этом на диммере, понятно, сохраняется настройка выставленного уровня мощности свечения лампы.
Проходная схема с двумя диммерами
А это – более совершенная, правда, и несколько более сложная в электромонтаже схема с применением двух диммеров. Главная сложность в том, что к каждому прибору должно подходить уже по три провода. Но зато подобная схема позволяет не только включать, но и управлять уровнем мощности свечения лампы независимо из двух мест.
Два диммера, включенные в цепь светильника по «проходной» схеме
В этом варианте есть нюансы. Фаза со входа подается на клемму диммированного напряжения первого прибора. Одноименные клеммы входа двух диммеров (а приборы должны быть одинаковыми) связываются проводкой первая с первой, вторая, соответственно, со второй. А на светильник уходит провод от клеммы диммированного напряжения второго регулятора.
Управлять освещением в такой схеме можно с любого диммера.
Могут быть и более сложные схемы, например, с использованием двух проходных выключателей и диммера. Или же с коммутацией диммера и проходного выключателя. Но для маленьких и средних по величине помещений обычно бывает достаточно тех, что рассмотрены выше.
А усложнение обычно прежде всего отражается на правильности подключения проходных или даже проходных и перекрестных выключателей. Но это уже – несколько другая тема.
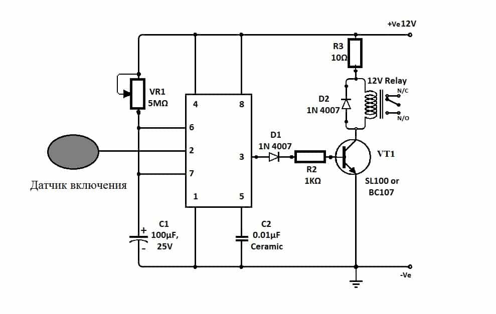
На микросхеме
В диммере, собранном на микросхеме, изменение величины напряжения происходит для потребителей на 12В – светодиодных лент, люминесцентных лам и прочего оборудования. Один из вариантов схемы приведен на рисунке ниже.
Схема диммера на микросхеме
Как видите, управление может осуществляться и за счет датчика, подключенного к выводу 2, и посредством регулируемого резистора VR1.
Микросхема с вывода 3 выдает управляющий сигнал через сопротивление R2 на базу транзистора VT1. Изменяя величину напряжения переменным резистором VR1, на выходе 3 микросхемы изменяется уровень потенциала, который увеличивает или уменьшает пропускную способность транзистора. При этом меняется и яркость светодиодов, если управление происходит светодиодными светильниками.
О производителях устройства
Среди производителей диммеров популярностью пользуются следующие компании:
Легранд (Legrand)
Легранд (Legrand) Французская компания, занимается производством изделий электротехнического назначения. Высокое качество продукции и ее широкий ассортимент позволили Группе Легранд занять лидирующую позицию на мировом рынке электротехнических изделий.
Dernek GROUP (Лезард)
Dernek GROUP производит электротехнические изделия под торговой маркой Lezard (Лезард). На территории России расположено пять заводов Dernek GROUP. Торговая марка Lezard была создана под производство массового продукта высокого качества.Изделия данной марки эксклюзивными не назовешь. В их конструкцию входят детали консервативного характера – керамические сердечники, токопроводящие элементы из фосфорной бронзы, контакты, содержащие серебро. В поворотном механизме диммеров используется нержавеющая сталь, а сам диммер снабжается предохранителем.
Simon
Simon компания испанского происхождения. Ее заводы открыты на всех континентах. Есть они и в России. Симон производит сенсорные, поворотные диммеры. Есть модели, оснащенные подсветкой. Изделия компании часто используют в зданиях, построенных по технологии «Умный дом».
ABB
ABB – швейцарско-шведская компания, занимающая достойное место среди организаций, работающих в аналогичной сфере. Диммеры от данного производителя отличаются технологичностью, долговечностью и высокими эстетическими свойствами.

Современный диммер от ABB

Диммер Legrand с пультом ДУ

Регулятор света от Siemens (тыльная сторона)
| Торговая марка | Мощность диммера, Вт | Цена, руб. |
|---|---|---|
| Valena (Legrand) | 400 | 4083 |
| Simon 15 | 500 | 1924 |
| Lezard | 800 | 800 |
Для полноты предоставленной информации, смотрите видео. В медиаролике наглядно показано как можно использовать диммер (на примере модели “Лондон” от компании EKF) для продления срока службы лампочки накаливания на десятки лет.





































